公司總部:廣東省佛山市禪城區石灣三友南路17號泛家居電商創意園8棟101佛山市林創科技有限公司
手機:13246308915
郵箱:info@lintratek.com
Latest News
Latest News
Contact Us
-
手機信號放大器|中國移動發布九天人工智能平臺
8月30日消息,今天中國移動發布了“九天人工智能平臺”。中國移動研究院首席科學家、人工智能和智慧運營研發中心總經理馮俊蘭表示:“早在今年MWC上海展上,中國移動就發布了“5G+AICDE”的戰略,而九天人工智能平臺是中國移動5G+AICDE戰略落地的重...
2019-08-31 -
手機信號放大器|人工智能大會:AI務實 “國家隊”擴容
“隨著由辛頓等先驅推動的‘深度學習’技術被廣泛應用于互聯網和商業,人工智能(AI)從孤蓬遠征的發現時代進入了‘擼起袖子加油干’的實干時代。”創新工場創始人及CEO李開復在《AI·未來》一書中的前言中這樣寫道。第二屆世界人工智能大會提供了...
2019-08-30 -
手機信號增強器|5G建設提速、云計算成績亮眼
2019年半年報即將收官,科技行業呈現出怎樣的特征? 5G建設的最新進展,無疑是半年報傳遞的亮眼信號之一。今年上半年,三大運營商合計投入資本開支1422.5億元,這些開支主要用于強化4G網絡覆蓋以及5G初步投資 。與此同時,受益于5G紅利,華為、諾...
2019-08-30 -
手機信號放大器|馬云馬斯克上海對話 機器與人誰更聰明
Nerualink目前已經獲得1.58億美元的融資,其中1億美元是馬斯克自己出資。8月29日,阿里巴巴創始人馬云與特斯拉CEO埃隆·馬斯克在2019世界人工智能大會上展開“雙馬”對話。“雙馬”討論的話題涉及科技未來與人類命運,比如人類是否能夠長命百歲、人...
2019-08-30 -
手機信號增強器|美媒稱蘋果手機無法離開中國 供應鏈優勢強
8月23日,美國總統特朗普在社交媒體上發文,命令美國公司立即開始尋找在華經營的替代方案,包括將公司從中國遷回美國。離開中國做不做得到,美國企業自身最有發言權。彭博社以蘋果公司為案例,進行了分析。從8月23日蘋果公司股價走勢圖上可以看到,...
2019-08-29 -
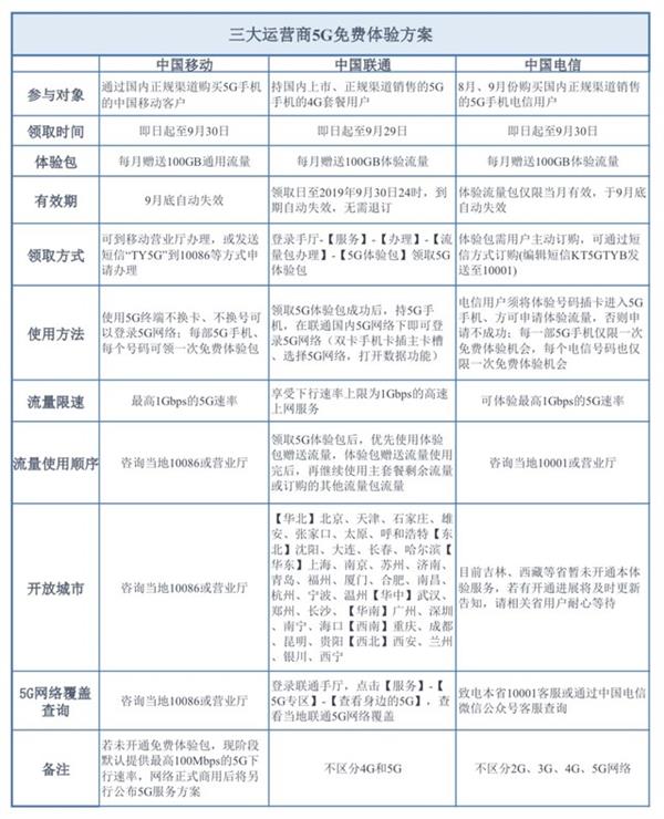
手機信號放大器|5G資費到底貴不貴 這份表格一看就明白
5G這個字眼從出現到現在已經有一段時間了,在這期間有關部門和相關行業都在積極推進5G相關設備研發的步伐,推動5G與人工智能、物聯網、云計算、大數據、邊緣計算等新信息技術的緊密融合。各種媒體也積極地向大眾科普5G技術,從頻率范圍到頻段,從低...
2019-08-29 -
手機信號放大器|人民日報海外版:5G來了 網絡安全咋保障
不久前,國家廣播電視總局印發了《關于推動廣播電視和網絡視聽產業高質量發展的意見》,明確了到2025年在廣電5G網絡和智慧廣電建設方面取得重要成果。這一最新文件,成為政策支持5G大規模走向應用的又一個生動寫照。業內人士指出,隨著萬物互聯、人...
2019-08-29 -
手機信號增強器|FCC給出證明 無須擔心5G輻射
美國聯邦通信委員會(FCC)近日表示,不需要對5G的射頻(RF)暴露進行新的限制,并且5G不會增加健康風險。經過六年的審查,FCC主席Ajit Pai 8月8日提出,建議保持目前對射頻暴露的限制標準,并得出結論認為現有標準足以確保現有無線技術下的公共...
2019-08-28
林創科技,專業生產2G/3G/4G/5G手機信號放大器手機信號增強器







